当前位置
>
首页
>
中环联(北京)环境保护有限公司
>
公司动态
正文
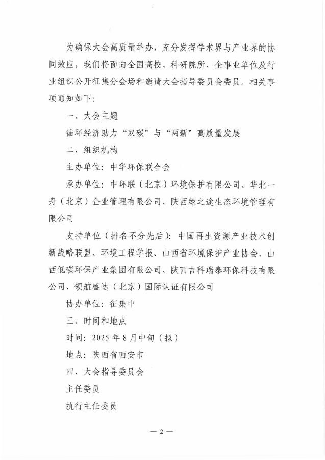
关于征集“2025年循环经济助力高质量发展大会”分会场和邀请大会指导委员会委员的通知
时间 : 2025-03-28 来源 : 未知 作者 : wqm 点击 : 次
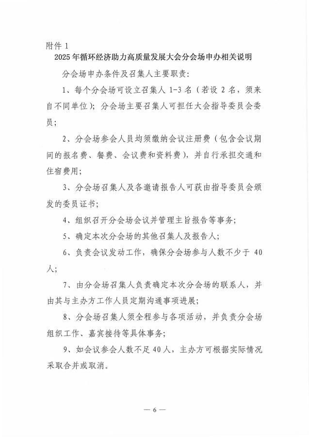
附件1:分会场申办相关说明
附件2:分会场申请表
附件3:大会指导委员会 委员申请表
相关链接
2025-05-12
关于邀请加入中华环保联合会循环经
2025-03-28
关于征集“2025年循环经济助力高质量
2024-07-17
关于举办第10期“环境检测检验机构
2024-07-17
关于举办第19期“环保设施运营操作
2024-07-17
关于举办第18期“环保设施运营(污
热点新闻
关于举办第10期“环境检测
关于举办第19期“碳排放管
关于举办第9期“环境检测
关于举办第18期“环保设施
关于举办第19期“环保设施
关于举办第16期“环保设施
关于举办第2期绿色家居室
关于举办第17期“环保设施
关于举办第1期“国家环保
关于举办第2期“国家环保
关于举办第12期“环保设施
关于举办第13期“环保设施
关于举办第11期“环保设施
关于举办第20期“环境应急
关于举办第19期环境应急预
相关新闻