当前位置
>
首页
>
中环联(北京)环境保护有限公司
>
服务与培训
正文
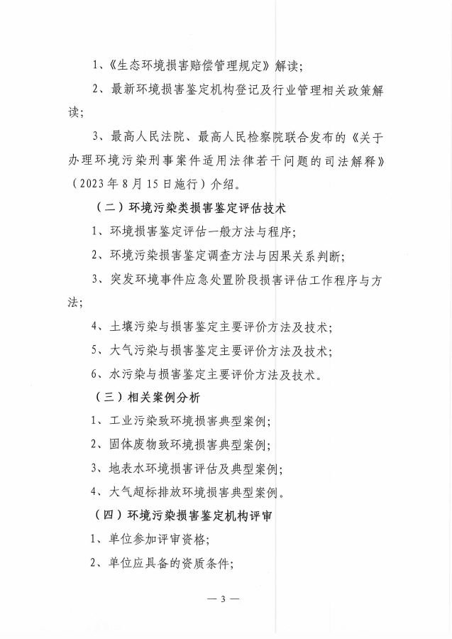
关于举办第15期“环保技术咨询服务专业技术岗位能力(环境损害评估与鉴定)”网络培训班的通知
时间 : 2025-11-13 来源 : 未知 作者 : wqm 点击 : 次
报名回执表
相关链接
2025-11-13
关于举办第24期“环境检测机构资质
2025-11-13
关于举办第15期“环保技术咨询服务
2025-10-14
关于举办第46期“环保设施运营(污
2025-10-14
关于举办第45期“环保设施运营(污
2025-10-14
关于举办第14期“环保技术咨询服务
热点新闻
关于举办第24期“环保设施
关于举办第12期“环境检测
关于举办第8期 “环保技术
关于举办第20-21期“环保设
关于举办第22期“环保设施
关于举办第14期“环境检测
关于举办第13期“环境检测
关于举办第11期“环境检测
2021年第4期“碳排放管理(
关于举办第34期“环保设施
关于举办第36期“环保设施
关于举办第20期“碳排放管
关于举办第35期“环保设施
关于举办第44期“环保设施
关于举办第21期“环境检测
相关新闻