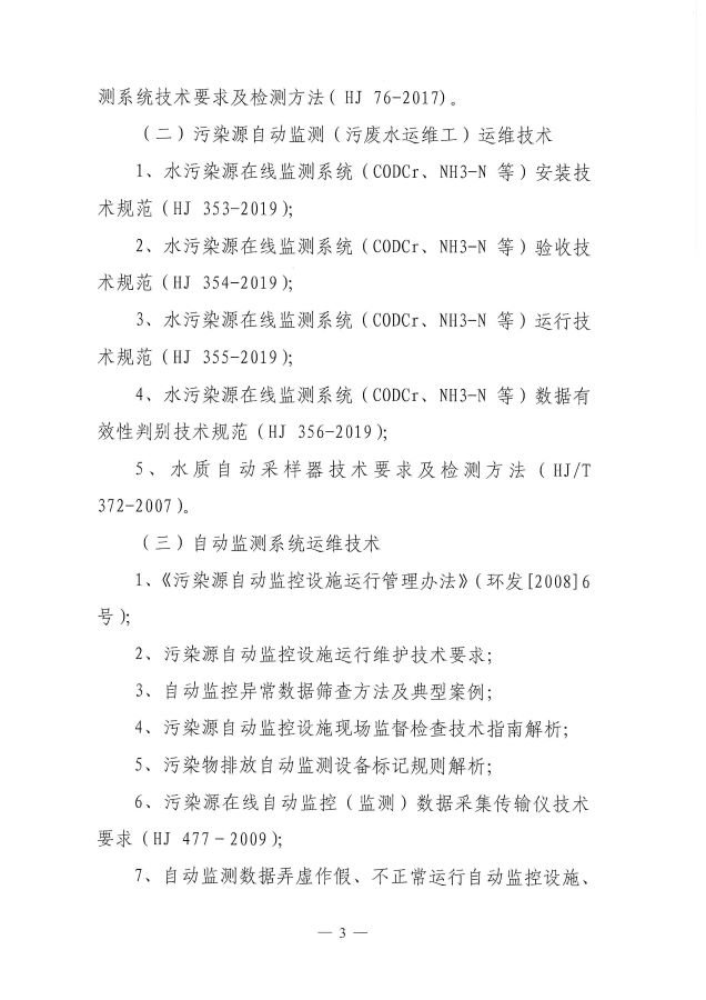
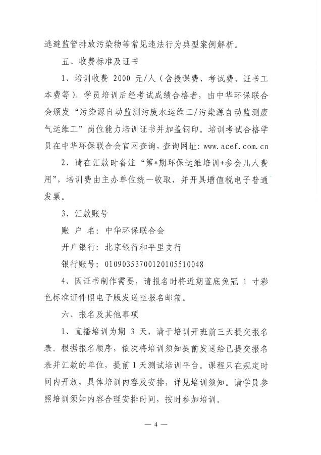
当前位置
>
首页
>
中环联(北京)环境保护有限公司
>
服务与培训
正文
关于举办第42期“环保设施运营(污染源自动监测污废水运维工、污染源自动监测废气运维工)操作技术岗位能力”网络培训班的通知
时间 : 2025-09-15 来源 : 未知 作者 : wqm 点击 : 次
报名回执表
相关链接
2025-09-15
关于举办第44期“环保设施运营(环
2025-09-15
关于举办第42期“环保设施运营(污
2025-09-12
关于举办第1期“循环经济发展与资源
2025-09-05
关于举办第13期“环保技术咨询服务
2025-08-22
关于举办第20期“碳排放管理(核算
热点新闻
关于举办第24期“环保设施
关于举办第12期“环境检测
关于举办第8期 “环保技术
关于举办第20-21期“环保设
关于举办第22期“环保设施
关于举办第14期“环境检测
关于举办第13期“环境检测
关于举办第11期“环境检测
2021年第4期“碳排放管理(
关于举办第34期“环保设施
关于举办第36期“环保设施
关于举办第35期“环保设施
关于举办第21期“环境检测
关于举办第19期“环境检测
关于举办第22期“环境检测
相关新闻