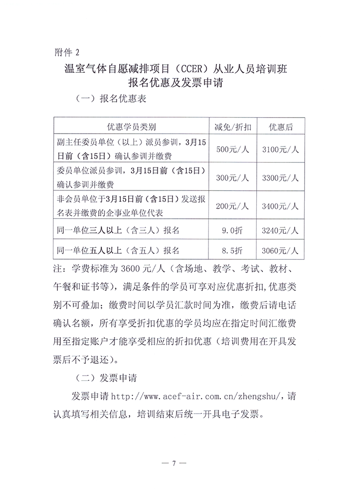
当前位置 > 首页 > 联合会要闻 正文

关于举办温室气体自愿减排项目(CCER)从业人员培训班的通知

时间 : 2026-03-05     来源 : 未知     作者 : admin     点击 : 次