当前位置 > 首页 > 联合会要闻 正文

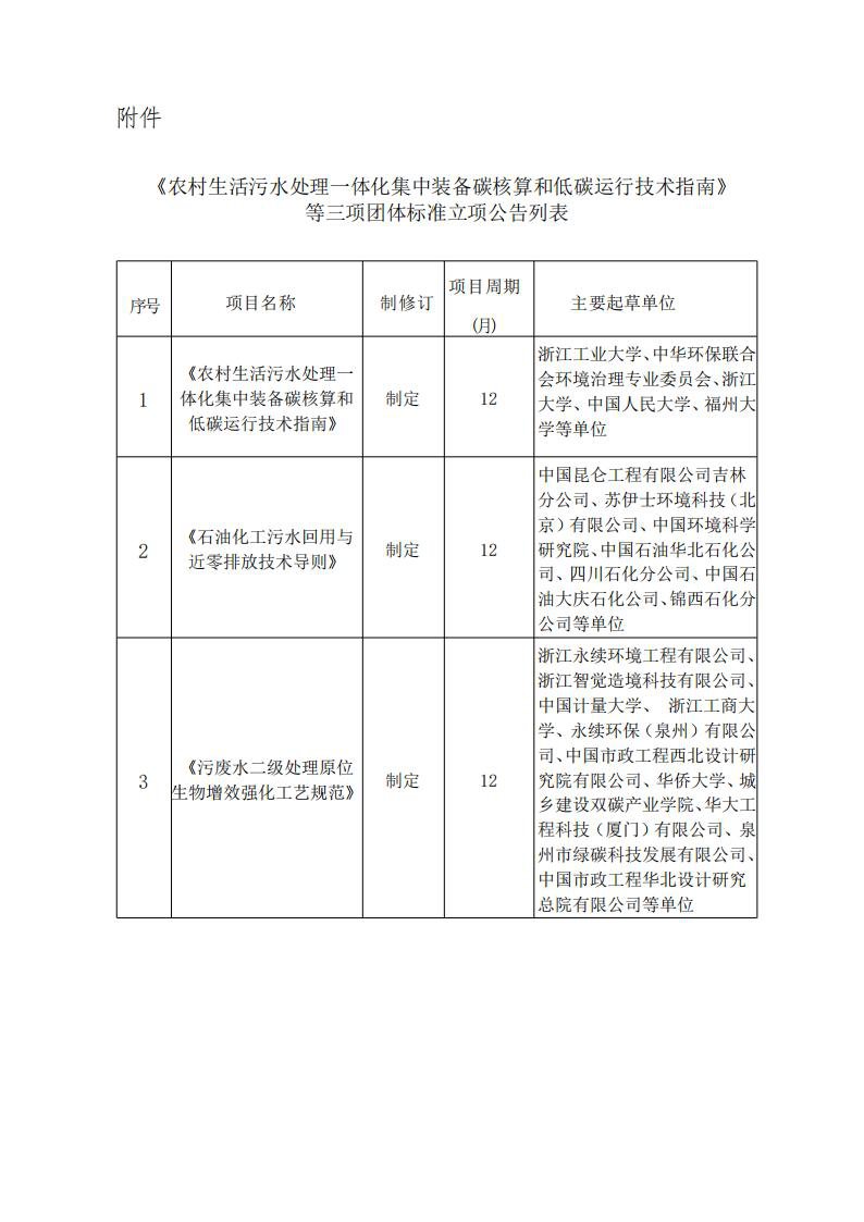
关于《农村生活污水处理一体化集中装备碳核算和低碳运行技术指南》等三项团体标准立项的公告

时间 : 2025-05-22     来源 : 未知     作者 : admin     点击 : 次