当前位置 > 首页 > 环境技术推广与应用事业部 > 部门动态 正文

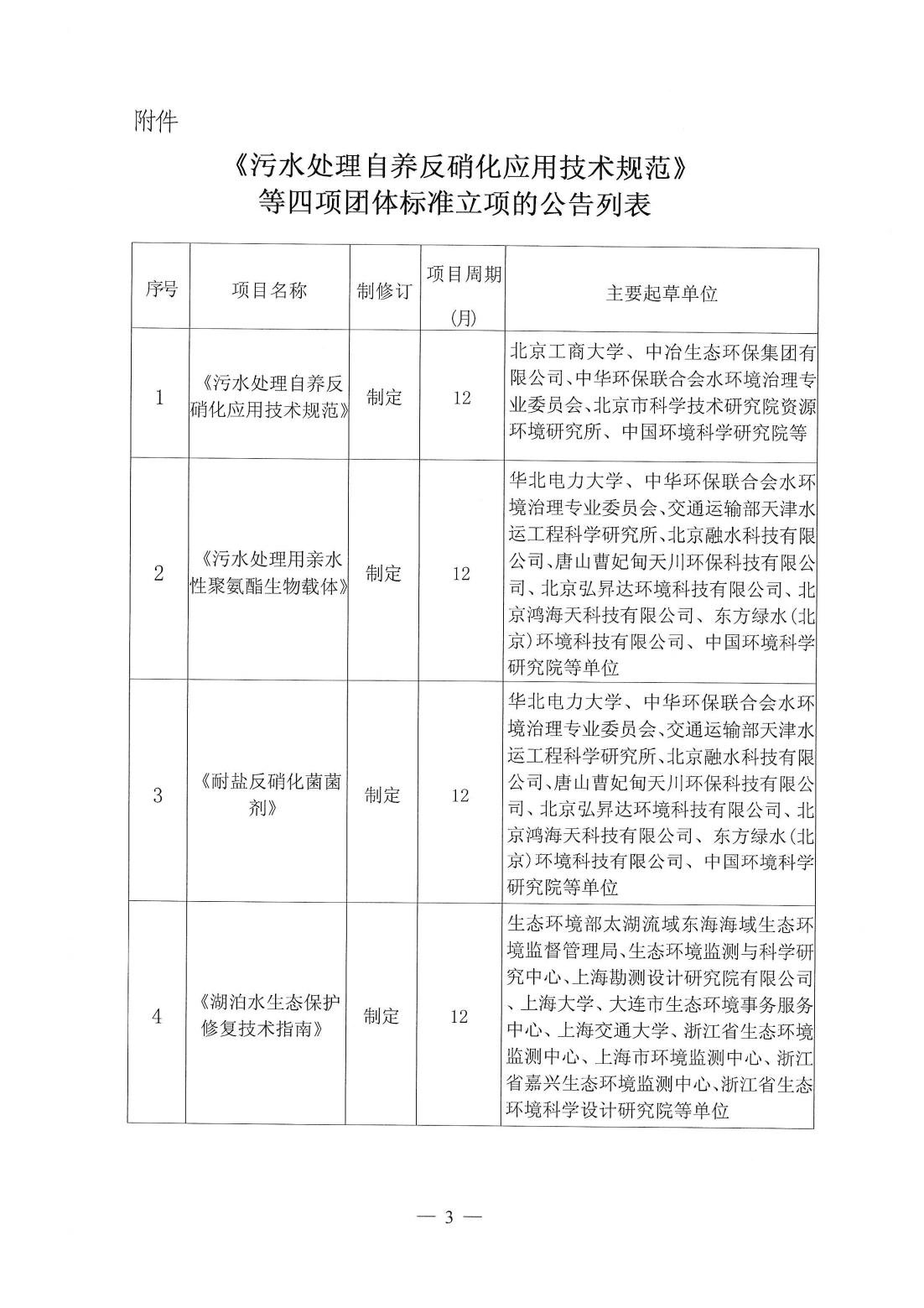
关于《污水处理自养反硝化应用技术规范》等四项团体标准立项的公告

时间 : 2025-09-03     来源 : 未知     作者 : gyy     点击 : 次